什么是直流電機控制器?
直流電機控制器是一種電子控制系統,用于控制直流電機的轉速、轉向和扭矩等參數,從而實現直流電機的自由控制。直流電機控制器的工作原理是通過改變電機的輸入電壓或電流來調節電機的運行狀態,從而實現電機的速度、方向、轉動角度等參數的調節。
直流電機控制器的基本功能和成分主要包括:速度控制、方向控制、電流限制、欠壓保護、電機運行狀態檢測等。控制電路通常由一個電子控制器、一個電源和一個電機組成,電子控制器通常采用微控制器、單片機、邏輯門電路等控制元件,根據輸入信號,通過PWM(脈寬調制)控制電壓大小、頻率、占空比等參數的變化,從而調節電機的運行狀態。
直流電機控制器可以分為無刷電機和有刷電機控制器,其中,有刷電機控制器通過改變電機和電源之間的電流和電壓來控制電機的轉速、方向和啟停。而無刷電機控制器則可以實現更加精細的控制。
直流電機控制器廣泛應用于各種機器和設備中,在機床、印刷、風機、壓縮機、輸送機等領域都有著重要的應用。同時,隨著技術的不斷進步,直流電機控制器在電動汽車、太陽能和風能轉換等領域也得到了廣泛應用。
未來,隨著新材料和新技術的不斷涌現,直流電機控制器更有可能實現更加精細的控制,進一步提高工作效率和質量。
接下來給大家分享一些直流電機控制器電路圖,以及簡單分析它們的工作原理。
直流電機控制器電路圖分享
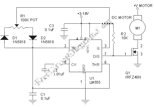
1、采用NE555的直流電機控制器電路圖
這里顯示了使用 NE555 的簡單直流電機控制器電路。這里已經發布了許多直流電機速度控制路,但這是第一個使用 NE555 定時器 IC 的電路。除了控制電機速度之外,還可以使用該電路改變其旋轉方向。


該電路的核心是基于定時器NE555的PWM電路。 NE555 作為一個非穩態多諧振蕩器接線,其占空比可以通過改變 POT R1 來調整。 IC1 的輸出耦合至晶體管 Q1 的基極,晶體管 Q1 根據其基極提供的 PWM 信號驅動電機。占空比越高,電機的平均電壓就會越高,從而導致電機速度越高,反之亦然。直流電機方向的改變是通過使用 DPDT 開關 S1 來實現的,該開關在應用中僅切換應用于電機的極性。
2、使用LM3578的直流電機速度控制器電路圖
直流電機速度控制電路采用IC LM3578開關穩壓器設計,該IC可用于DC到DC電壓轉換,例如降壓、升壓和逆變應用。
LM3578A 是開關穩壓器,可輕松適應各種直流到直流電壓轉換設置,包括降壓、升壓和反相配置。值得注意的是其獨特的比較器輸入級,具有用于反相和非反相輸入的單獨引腳,以及每個輸入的內部 1.0V 參考電壓。這一特性簡化了電路設計和 PCB 布局,非常符合您對電子產品設計的興趣。輸出支持高達 750 mA 的電流,擁有集電極和發射極輸出引腳,增強了設計靈活性。外部電流限制端子可適應接地或 Vin 端子,具體取決于應用。此外,LM3578A 還集成了一個板載振蕩器,有助于輕松調整開關頻率(從 <1 Hz 到 100 KHz)與單個外部電容器。該 IC 采用 PDIP/SOIC 封裝,工作電壓范圍為 2V 至 40V,可為您的電子電路項目提供多功能性。


直流電機與直流電源和輸出驅動器 IRF 540 MOSFET 連接,二極管 D1 提供反電動勢保護,MOSFET 柵極端子由 LM 3578 引腳 5 的輸出信號驅動,引腳 8、7 和引腳 6 短接LM3578 的 1、3 腳與地電源連接在一起,C1、C2、R2 元件連接在引腳 1、3 和地之間,LM3578 的引腳 2 與 R1 和可變電阻 VR1 連接,通過改變 VR1 可以改變直流電機的轉速。
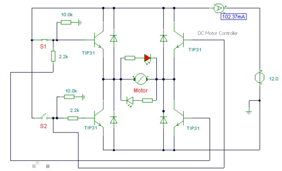
3、使用晶體管TIP31的直流電機控制器電路圖
這是一個直流電機控制器電路,使用基于 H 橋概念的晶體管 TIP31 構建。開關S1和S2為常開、推合、按鈕開關。 LED 的作用是指示電機旋轉方向,可以使用任何常見的 LED 類型。 TIP31晶體管能夠處理最大3A電流,您可以更換晶體管以用于電流消耗更高的直流電機。請記住,在負載下運行會消耗更多電流。


實際上,該電路是為了驅動小型直流電機而構建的,可用于小型應用,例如自動關閉和打開系統、移動機器人執行器、小型風扇等。直流電機周圍的四個二極管是反電動勢二極管。二極管類型取決于直流電機電流消耗。對于負載下電流為 1A 的 12V 電機,請使用 1N4001 二極管。對于3A直流電機,則使用IN5401。
4、PWM直流電機控制器電路圖
直流電機(電動機)的速度控制可以使用開環或閉環來實現。閉環控制器,也稱為伺服控制器或反饋控制,可提供最佳性能,因為環路將保持實際速度遵循參考值。在簡單的應用中,如果負載恒定,例如在風扇控制(PC風扇速度控制)中,開環控制器就足夠了。該直流電機控制電路使用 PWM(脈沖寬度調制),比使用線性驅動器提供更好的效率。這是該 PWM 直流電機控制器的原理圖。


該電路使用非常流行的555 IC,但這里電路的配置方式不尋常。 PWM 輸出取自放電引腳,該引腳是一個集電極開路點,應使用 Vcc 連接電阻將其拉高,而原始輸出引腳(引腳 3)用于對定時電容器放電。 555 IC的推薦電源電壓在9-12伏之間,如果電機使用9-12伏,則可以將+V電機連接到該555電源電壓。
該PWM控制器的頻率約為144Hz,您可以通過改變C1電容來改變頻率,使用較小的電容以獲得更高的頻率。如果允許 MOSFET 的外殼溫度升至 100°C,則電機電流可能高達 37A,并且必須提供足夠的散熱器以將溫度維持在該點以下。最好提供與電機并聯的保護二極管,以短路直流電機產生的反電動勢,否則可能會導致電壓尖峰燒毀 MOSFET。這個簡單的 pwm 控制為您提供了用于運動控制應用的變速驅動器。
〈烜芯微/XXW〉專業制造二極管,三極管,MOS管,橋堆等,20年,工廠直銷省20%,上萬家電路電器生產企業選用,專業的工程師幫您穩定好每一批產品,如果您有遇到什么需要幫助解決的,可以直接聯系下方的聯系號碼或加QQ/微信,由我們的銷售經理給您精準的報價以及產品介紹
聯系號碼:18923864027(同微信)
QQ:709211280

